logo
中文 | English
  • 首页
  • 关于我们
    • 公司简介
    • 董事长致辞
    • 治理结构
    • 企业文化
    • 社会责任
  • 业务领域
    • 航空租赁
    • 航运租赁
    • 能源电力
    • 先进制造
    • 公用事业
    • 基础设施
  • 公司动态
    • 公司公告
    • 公司新闻
    • 党群风采
  • 招贤纳士
  • 联系我们
联系我们

Announcement details

  1. 首页
  2. 采购公告详情

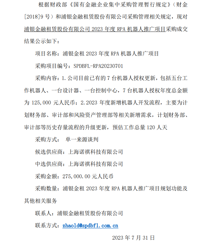
浦银金融租赁股份有限公司 2023 年度 RPA 机器人推广项目采购成交结果公告

  • 2023-07-31

快接入口

  • 上一篇: 浦银金租公共区域物业管理服务项目采购成交结果 公告
  • 下一篇: 浦银金融租赁股份有限公司 数据资产管理平台建设项目采购成交结果公告

热门标签

公司公告 重要事项 公司新闻 党群风采 采购公示
img
  • 电话
    +8621-33566668
  • 邮箱
    pyjrzlgs@spdb.com.cn
  • 地址
    上海市徐汇区龙腾大道2865号

页面链接

  • 关于我们
  • 业务领域
  • 公司动态
  • 招贤纳士
  • 联系我们

友情链接

  • 上海浦东发展银行股份有限公司
  • 中国商用飞机有限责任公司
  • 上海国有资产经营有限公司
  • 中国银行保险监督管理委员会
  • 中国人民银行

浦银金租公众号

版权所有 浦银金融租赁股份有限公司
  • 沪ICP备12020736号-1
  • 沪公网安备31010402335545号
本网站支持IPv6